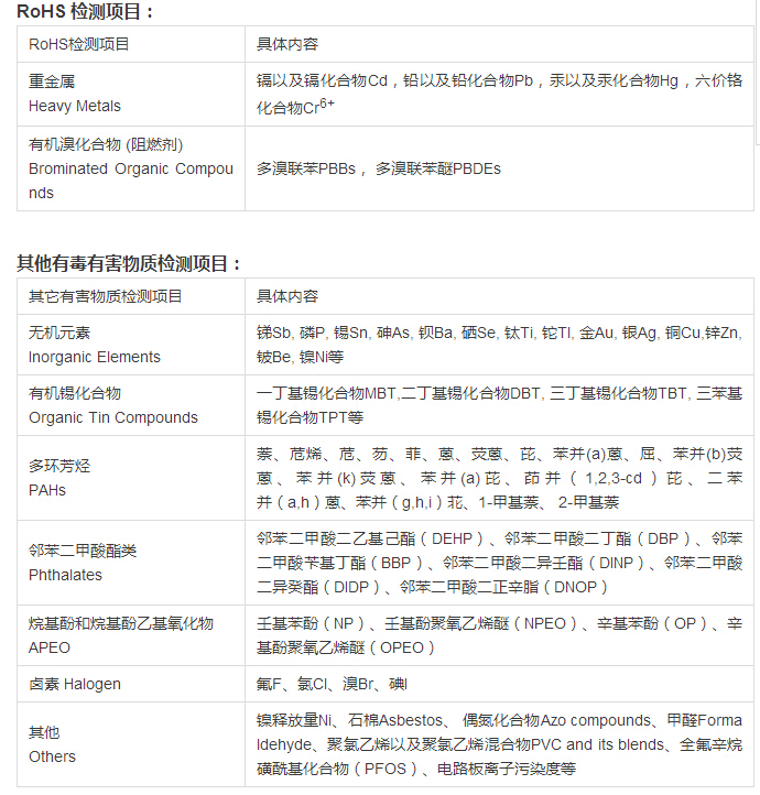
歐盟rohs2.0測試最新標準包含什么
      億博CE認證服務公司,協助企業順利獲得歐盟CE認證,是專業的歐盟CE認證公司,有產品辦理CE檢測可以咨詢我們,服務熱線:135-7084-7473
控制電子電氣廢棄物對生態環境的污染,2003年2月,歐盟頒布了《關于在電子電氣設備中限制使用某些有害物質指令》(RoHS),規定自2006年7月1日起,進入歐盟市場的電子電氣產品禁用6類有害物質。
RoHS2.0指令內容:
2011年7月1日,歐盟正式發布了RoHS指令(2002/95/EC)的修訂版本,俗稱RoHS2.0指令(2011/65/EU),新版指令于2013年1月3日開始正式實施,新版本實施后,舊版本自動廢除。新版指令與舊版指令相比,修訂的內容主要有:
1.改變了法律用詞,澄清了指令的范圍和定義;
2.引入產品的CE標志以及EC合格聲明;
3.分階段將醫療器械、控制和監控儀器納入到RoHS指令的范疇;
一般醫療器械與監控設備(2014年1月1日起適用)
體外診斷醫療設備(2016年1月1日起適用)
主動植入式醫療設備(2020年評審是否有必要納入管控范圍)
工業用監控設備(2017年1月1日起適用)
4.新增附錄Ⅲ,列出優先評估的物質,將采取與REACH法規相同的評估機制,將來可能納入管控范圍,包括:
六溴環十二烷(HBCDD)
鄰苯二甲酸(2-乙基己基酯)(DEHP)
鄰苯二甲酸丁芐酯(BBP)
鄰苯二甲酸二丁酯(DBP)
億博檢測自成立以來一直堅持不斷完善企業的實力,所取得的行業資質也是名列前茅的。想了解更多rohs認證相關資訊或者是有產品想要申請rohs認證的歡迎撥打億博熱線:0755-33126608,07552-9451282進行咨詢。
有產品辦理檢測認證或想了解更多詳情資訊,請聯系億博檢測中心:
億博檢測高級技術顧問certified engineer
何婷婷 2015年進入億博檢測技術有限公司,擔任高級銷售顧問。
精通各類檢測認證標準,服務過上千家企業。 聯系方式:13570847473(微信同號) 座機:0755-33126673 傳真:0755-22639141
郵箱:kefu@ebotek.cn
地址:深圳市寶安區西鄉街道銀田工業區僑鴻盛文化創意園A棟219-220
掃一掃加顧問微信
本文連接:http://www.sh-jns.com/rohs/1522.html
相關文章

此文關鍵詞:歐盟rohs2.0測試,rohs測試標準